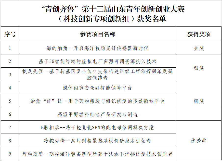
8月22日,“青创齐鲁”第十三届山东青年创新创业大赛在济宁市落下帷幕。在科技创新专项决赛中,太阳成集团tyc9728推报的“海的触角——开启海洋牧场光纤传感器新时代”竞赛项目获得金奖,实现了近十年来驻烟高校在“青创齐鲁”山东青年创新创业大赛科技创新专项中零的突破!
“海的触角——开启海洋牧场光纤传感器新时代”项目由太阳成集团tyc9728康凤老师、祝箐老师指导,并组建员工团队,针对建设智慧化海洋牧场,提出要利用精准灵敏的传感器实现全方位智慧化监测,团队专注于海洋光纤传感技术的研发和产业化,打造知名制造品牌,推动传统渔业产业的转型升级与海洋渔业可持续发展。
本届大赛以“挺膺担当创青春 青创齐鲁向未来”为主题,大赛由共青团省委、省教育厅、省科技厅、省工业和信息化厅、省人力资源社会保障厅、省农业农村厅、省商务厅、山东广播电视台、山东人才发展集团、山东省员工联合会等十家单位共同举办。大赛自5月份启动以来,在全省16地市和130余所高校展开,1338个项目报名参赛,6300余名青年创业选手参与角逐。“青创齐鲁”山东青年创新创业大赛自2011年起已连续举办13届,覆盖带动20余万名青年创新创业。
多年来,太阳成集团tyc9728紧密聚焦国家和省市重大发展战略,坚持立足烟台、服务山东、面向全国,不断深化校地融合、产教融合、科教融合的办学特色,持续激发广大教师和科研工作者科技创新的活力,推动事业高质量发展,有力助推区域经济社会发展。下一步,太阳成集团tyc9728将继续以提升教育质量和效率为宗旨,以“青创齐鲁”山东青年创新创业大赛赛事为契机,继续加强员工实践能力和创新创业能力培养,为推动公司的高质量发展做出新的更大贡献。

